2025年第20屆台灣公共行政與公共事務系所聯合會(TASPAA)
國際學術研討會
公共行政的永續發展和韌性治理
自1963年至2024年,台灣的公共行政學門經歷了從萌芽到快速發展的歷程。探索民主政治與公共行政之間的衝突與調和,並共同關注和參與公共事務以尋求民主治理的永續和韌性,是現今公共治理的重要議題。
聯合國在2015年通過的《變革我們的世界:2030年永續發展議程》(Transforming our World: The 2030 Agenda for Sustainable Development)為全球治理提供明確的指導方針。該議程以17個永續發展目標為核心,超越2000年《千禧年宣言》(Millennium Declaration)的社會經濟發展目標,強調環境保護、社會公平和經濟發展的平衡。各國政府需根據本國特有的環境和社會條件制定適當策略,並付諸行動以實現這一全球願景。歐盟在《歐洲綠色新政》(European Green Deal)中亦設定2050年成為首個氣候中立大陸的目標,並提出一系列政策和行動計畫,以推動可持續發展和應對氣候變遷。
近年來全球疫情、地緣政治對立、淨零碳排轉型及數位永續治理等議題日益受到重視。各國政府如何及時應對國際變局與國內情勢,推動政治、經濟及社會的轉型,以實現永續發展和公平正義,成為迫切需要解決的問題。特別是歐盟在應對氣候變遷和推動數位轉型方面,已經透過一系列政策和資金支持計畫,以促進經濟復甦和可持續發展。
由於2024年0403大地震對花蓮造成的嚴重損害,2025年將由國立東華大學主辦TASPAA會員大會與學術研討會,以聚焦花蓮教育的重建和復原量能,以協助東台灣的學術教育和災後重建工作。因此,本次學術研討會主題將圍繞地震後東華大學的重建和教育系統的復原,並從永續發展和韌性治理的角度探討政府在地震後重建工作的學術議題。在此脈絡下,如何傳承與創新台灣公共行政學的研究與實務,其關鍵在於持續深化探究公共行政核心議題及開展新興熱門議題,並藉由教育培育下一代公共治理研究與實務人才。在高等教育環境日趨險峻的情況下,TASPAA應善盡社會責任,透過國際學術研討會的舉辦,廣邀國內外公共行政與公共事務的學者與實務工作者,就各項議題分享最新研究成果並共同探討可行的應對策略,凝聚國內會員的共識與向心力。
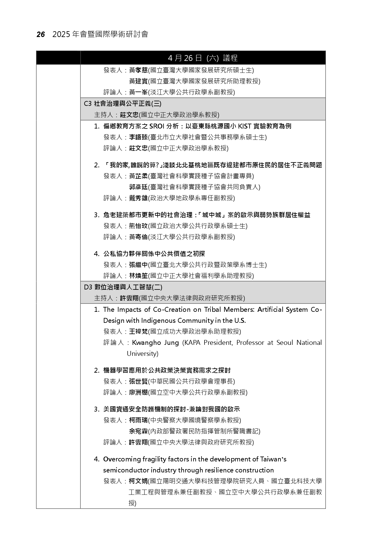
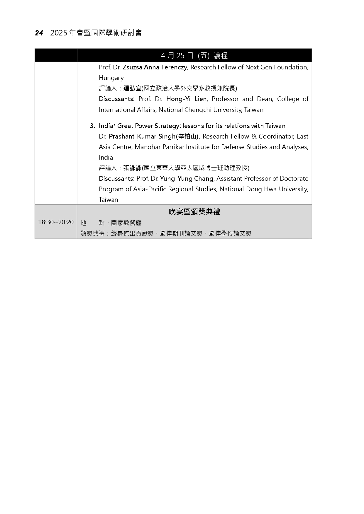
有鑑於此,本屆(第20屆)2025年「台灣公共行政與公共事務系所聯合會」(TASPAA)年會以「公共行政的永續發展和韌性治理」為主題,聚焦以下六個核心議題(C1~C6)與六個新興/熱門政策議題(E1~E6),並在2025年4月25日(五)、4月26日(六)在國立東華大學召開,邀請國內、外公共行政與公共事務相關學者、實務界先進、與同學們參與此次學術盛會,共同就此十二項實為相互關連的議題發表論文或進行對話,促進理性溝通與情感交流。

本次年會採實體會議形式。礙於人力及設備,尚難提供線上發表。
2025年會資訊
公共行政的永續發展和韌性治理
時間:2025年4月25日 至 2025年4月26日
地點:97401花蓮縣壽豐鄉大學路2段1號(國立東華大學公共行政學系)
主辦單位
台灣公共行政與公共事務系所聯合會、 國立東華大學公共行政學系
合辦單位
協辦單位
補助單位
本次TASPAA年會補助說明
本會提供主持人,評論人之住宿(由本會統一訂房及付款)及往返交通費用(請保留收據)。
二、自組場次
僅提供場地設備器材以及工讀生,其餘費用請申請單位自理。
為方便發表人及自組場次參與者訂房,提供以下住宿資訊:
成旅晶贊(花蓮市中華路231號)
每晚房價:2100元(建議透過訂房網站預訂,可能有更優惠價格)
聯絡電話:03-836-0099
捷絲旅(花蓮市中正路396號)
每晚房價:2800元(官網目前優惠價2300元)
聯絡電話:03-890-0069
藍天麗池(花蓮市三民街28號)
每晚房價:2800元(訂房網站價格約2400-2500元)
聯絡電話:03-833-6686
其他住宿選擇:可自行預訂鄰近飯店,請依個人需求選擇適合住宿。
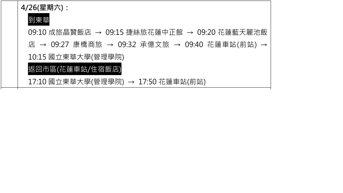
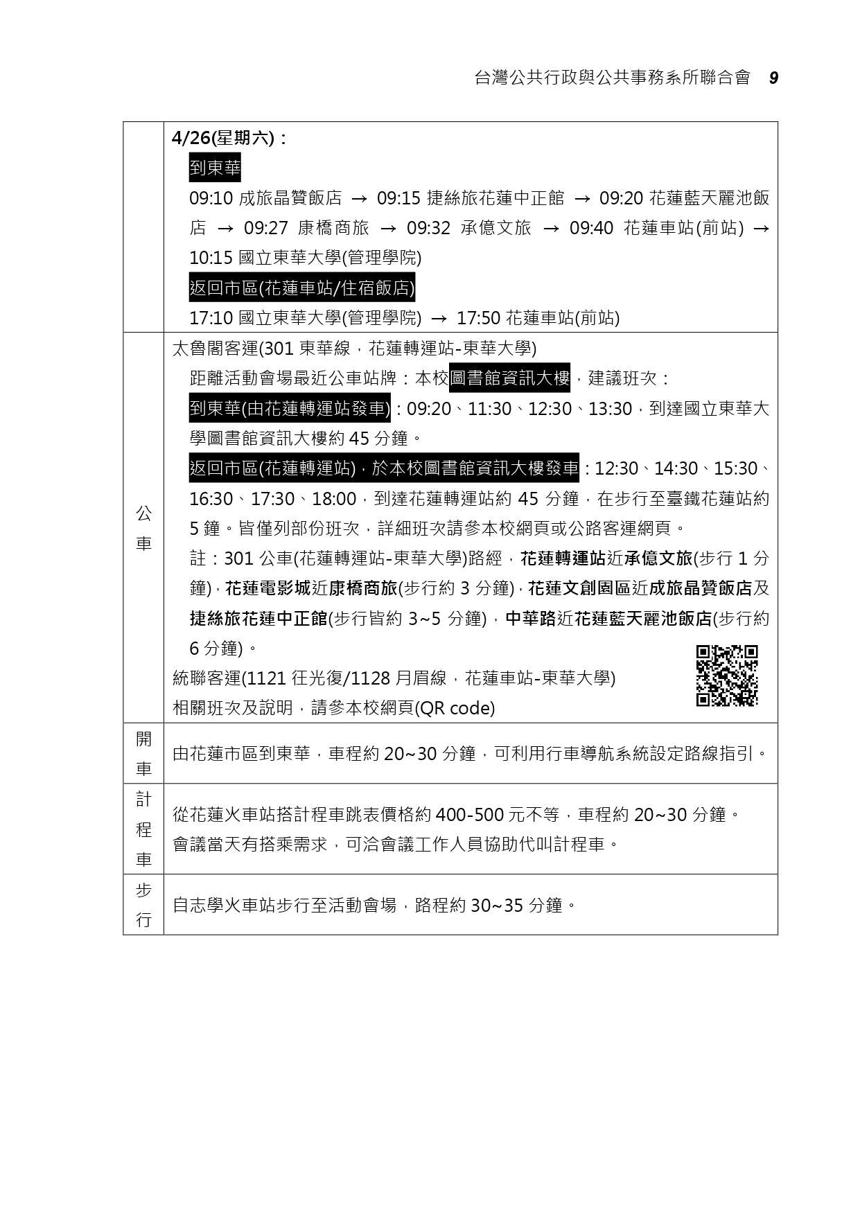
接駁車時間(4/26上午)
飯店集合點依序發車至會場:
- 成旅晶贊(0910)→ 捷絲旅(0914)→ 藍天麗池(0920)
- 康橋商旅(0930)→ 承億文旅(0935)→ 花蓮火車站(0940)→ 東華(1010)
請自行選擇適合您的住宿並準時搭乘接駁車!