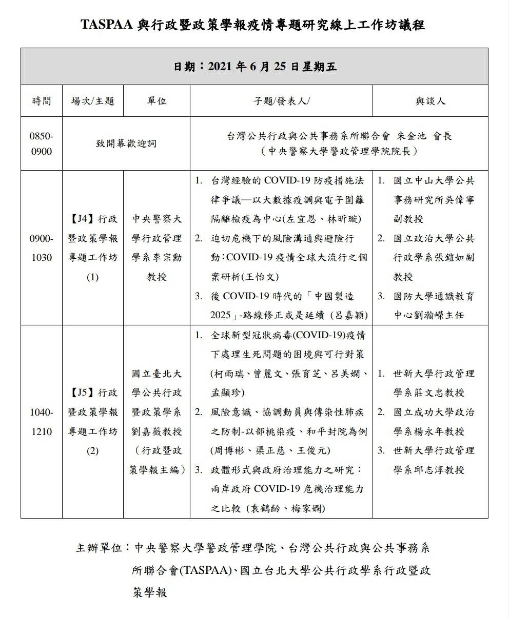
TASPAA與《行政暨政策學報》合辦「疫情專題工作坊」訂於6/25(星期五)上午線上舉辦 2021/06/19 本屆TASPAA大會因為疫情已經延到11月5、6日舉辦,然而本會與TSSCI等級期刊《行政暨政策學報》合辦的「疫情專題工作坊」,已訂於6/25(五)上午提早舉辦以利作者們可為投稿做更好之準備。議程如下,歡迎各位師長好友一起與會。 會議連結:請下載通訊軟體webex並點我進入視訊連結 Previous Article 上一篇 2021年「公共治理與制度環境工作坊」 Next Article 下一篇 5/29(六)TASPAA兩場國際學術研究線上工作坊順利舉辦完成